发布日期:2018-02-02 11:48|人民网-人民健康网 |江山多娇
近日,国家食药监总局通告了9批次药品不合格情况,标示为深圳翰宇药业股份有限公司、齐鲁制药有限公司等9家企业生产的9批次药品不合格。
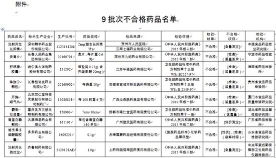
不合格产品的标示生产企业、药品品名和生产批号为:
深圳翰宇药业股份有限公司生产的批号为1123161204的注射用生长抑素,长春人民药业集团有限公司生产的批号为20160701的安胃片,哈尔滨大洋制药股份有限公司生产的批号为151202的肝速康胶囊,长春银诺克药业有限公司生产的批号为20160902的降脂宁颗粒,北京同仁堂科技发展股份有限公司制药厂生产的批号为15080858的开胸顺气丸,重庆灵方三帆生物制药有限公司生产的批号为150903的麝香壮骨膏,太康海恩药业有限公司生产的批号为161101的胃蛋白酶颗粒,多多药业有限公司生产的批号为1609231的维生素E烟酸酯胶囊,齐鲁制药有限公司生产的批号为5120108AE的注射用头孢拉定。
不合格项目包括性状、含量测定、崩解时限、重量差异、装量差异、含膏量、效价测定(详细情况见下图)。对上述不合格药品,相关省级食品药品监督管理部门已采取查封扣押等控制措施,要求企业暂停销售使用、召回产品,并进行整改。(曾璇)

(图片来源:国家食药监总局官网)