主页 > 乡村振兴 >

关注:各地气象局被要求从1月17日起“立即停止霾预报预警工作”

发布日期:2017-01-18 08:12|澎湃新闻|中国乡镇网

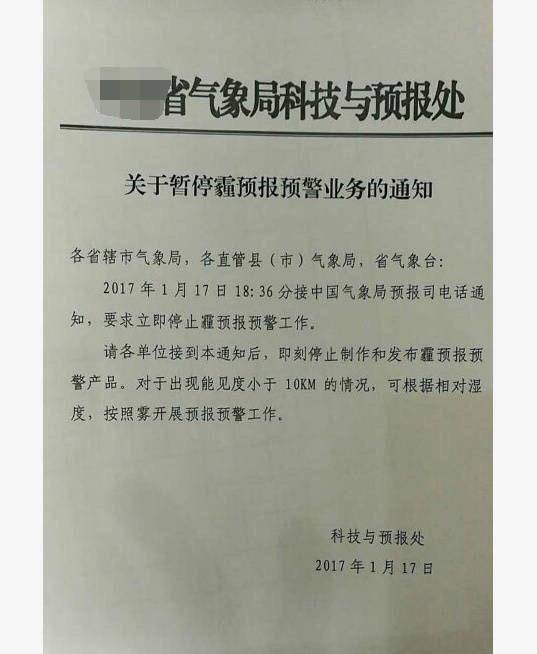
1月17日晚间,一张“关于暂停霾预报预警业务的通知”图片在微博上流传。图片中的文字写道:“各省辖市气象局,各直管县(市)气象局,省气象台:2017年1月17日18:36分接中国气象局预报司电话通知,要求立即停止霾预报预警工作。请各单位接到本通知后,即刻停止制作和发布霾预报预警产品。对于出现能见度小于10KM的情况,可根据相对湿度,按照雾开展预报预警工作”,落款人为“科技与预报处”。

  当晚,澎湃新闻(www.thepaper.cn)从中国气象局相关工作人员处证实了该通知的真实性。该名工作人员表示,“这次关于暂停霾预报预警业务的通知只是个内部通知,并没有对外公开发布。是因为之前气象局与环保部门在发布霾相关信息时经常会出现不一样的情况。这次将要出台一个联合工作机制,以后霾预警该怎么发,由谁来发,会有一个会商机制。在新机制下,不光是环保部以及气象局,还有其他相关单位,一起会商之后统一由一个部门来发布。目前关于联合工作机制的细节还在征求意见,应该会很快公布。”

  多位气象、环保系统人士分析称,气象部门不再发布霾预警预报,意味着两部门正在进一步厘清职责划分,避免在公开发布中出现两种口径的“预警”引发误解。中央电视台天气预报节目主持人宋英杰在认证的微博上转发了这条消息,并评论表示:“我猜测是两部门在切磋新规,如何联合发布霾污染预警,避免之前预警等级不一致的情况。”

  过去,人们可能会碰到这种情况,同一时间,北京气象台发布霾橙色预警,而北京应急办发布空气重污染红色预警,两个机构发布关于雾霾天气不同“颜色”的预警。

  为何同一天出现了两种颜色预警?这两种预警有什么区别?

  据中国天气网报道,首先,发布单位不同。霾橙色预警的发布单位是北京气象台,重污染红色预警的发布单位是北京市应急办。

  其次,发布流程不同。霾橙色预警是由中央气象台内部会商决定并自行发布;重污染红色预警是由设立在北京市环保局的空气重污染应急指挥部,向北京市应急办提出发布红色预警信息的建议,之后,由北京市应急办发布重污染红色预警。

  发布标准也不同。

  霾橙色预警发布标准(北京市气象台):预计未来24小时内可能出现下列条件之一并将持续或实况已达到下列条件之一并可能持续:

  (1)能见度小于2000米且相对湿度小于80%的霾。

  (2)能见度小于2000米且相对湿度大于等于80%,PM2.5浓度大于150微克/立方米且小于等于250微克/立方米。

  (3)能见度小于5000米,PM2.5浓度大于250微克/立方米且小于等于500微克/立方米。

  重污染红色预警发布标准(北京市应急办):根据《北京空气重污染应急预案》对预警级别的划定

  (1)空气质量指数(AQI)在200以上为空气重污染,预测空气重污染将持续一天(24小时),为预警四级(蓝色);

  (2)持续两天(48小时)为预警三级(黄色);

  (3)持续三天(72小时)为预警三级(橙色);

  (4)持续三天以上(72小时以上)为预警一级(红色)。

  总而言之,北京气象台发布霾预警参考的主要指标是能见度和PM2.5浓度。而应急办发布重污染预警的主要指标是AQI,需要注意的是,AQI(空气质量指数)中除PM2.5外,还包括

  SO2、NO2、PM10、O₃、CO等其他五项参考标准,所以PM2.5浓度并不能够完全左右AQI指数。

责任编辑:陈雪梅

微信扫一扫,即刻分享!