发布日期:2018-11-27 10:36|来源:人民网-四川频道|中国乡镇网
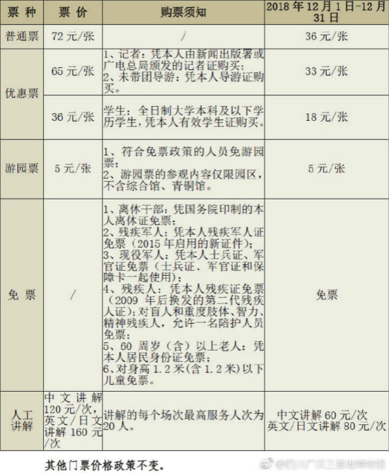
人民网成都11月27日电 (任重)据三星堆博物馆官方微博消息,因三星堆文物预防性保护项目和基本陈列提升改造工作实施需要,11月3日起,已经对青铜馆的【部分】展示区域实行临时隔离施工。此外,12月1日到31日,将对综合馆实施闭馆施工(青铜馆、12月26日闭展前的#南丝路上的人与神#临展厅可正常参观)。施工期间门票和讲解票价格有所调整,如下图:

图自三星堆博物馆微博
上一篇:冬游变变变 越冷的地方越热门
下一篇:今年冬天去哪儿?这些地方热度高