发布日期:2019-04-29 14:31|来源:荔枝新闻|

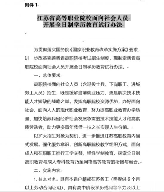
近日,江苏省教育厅印发《江苏省高等职业院校面向社会人员开展全日制学历教育试行办法》,规定具有本省户籍或在苏务工(需提供6个月以上劳动合同证明)、具有高中阶段学历或同等学力及以上的企事业单位在职职工、退役军人、进城务工人员及待业人员等,均可报名。
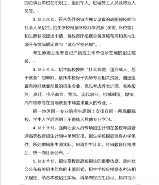
招生院校按照“社会急需、适合成人、易于就业”的原则,依托本校骨干优势专业相关资源,遴选设置有良好就业前景的招生专业,优先考虑养老护理、家政服务、烹饪、电子商务、物流、现代农业、机械制造、焊接、汽车维修等在当地就业市场需求量大的专业。
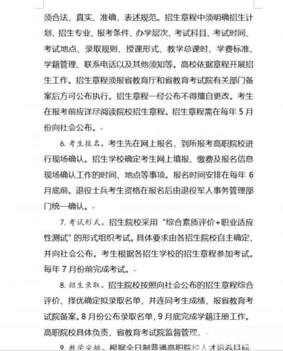
考生先在网上报名,到所报考高职院校进行现场确认。招生学校确定考生网上填报、缴费及报名信息现场确认工作的时间、地点等事项。报名时间安排在每年6月底前。退役士兵考生资格在报名后由退役军人事务管理部门统一确认。






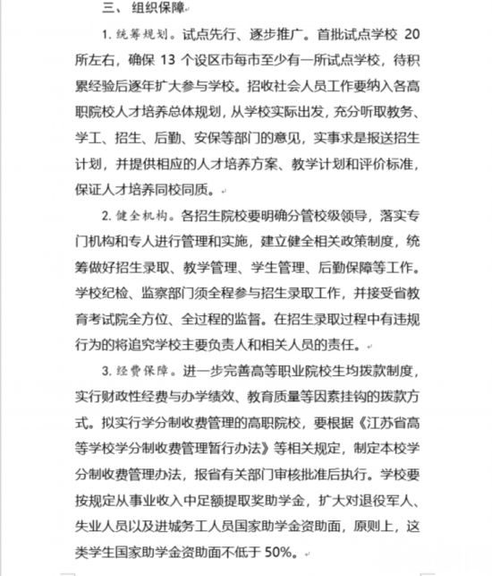
江苏省教育厅要求2019年首批申请参加面向社会人员招生的高职院校,需填写《2019年面向社会人员招生试点院校申报表》,并编制拟招生专业的人才培养方案,方案中必须明确培养模式和学制、教学总课时、总学分、课程设置、教学计划、授课形式、授课地点、考核方式、资源配备,毕业条件等相关内容,以便制定招生章程并送审。2019年,省教育厅将首批批准20所高职院校对社会人员招生,确保13个设区市每市至少有一所试点学校,积累经验后逐年扩大。
江苏省教育厅认为,高职院校面向社会人员(含退役士兵、下岗职工、进城务工人员)招生,既是缓解当前就业压力,更是解决技术技能人才短缺的战略之举。发挥高职院校资源优势,办好面向社会、面向人人的现代职业教育,努力提高职业教育办学质量,加快培养我省经济社会发展急需的技术技能人才和高素质劳动者,助力更多青年凭借一技之长实现人生价值。
(来源:江苏广电融媒体新闻中心/徐华峰)
责编:冬梅
上一篇:江苏开启新一轮违规办学专项治理
下一篇:北京:“非京籍”入学证明材料简化